在电商运营中,高效的物流管理至关重要。easyship与shopify的集成,能为商家带来更便捷的物流体验。下面详细介绍其跨平台集成设置。
集成前准备
首先,确保你已拥有shopify店铺。同时,在easyship平台完成注册并登录。准备好相关店铺信息及物流偏好设置,以便后续顺利集成。

集成步骤
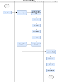
1. 进入集成页面
登录easyship账户后,在平台界面找到与shopify集成的入口选项。通常可以在账户设置或连接管理等相关板块中找到。
2. 授权连接
点击进入集成页面后,会提示你授权easyship访问shopify店铺数据。按照系统指引完成授权操作。这一步是建立两个平台连接的关键,确保授权信息准确无误。
3. 映射数据
授权成功后,开始进行数据映射。将shopify店铺中的产品信息、客户信息、订单信息等与easyship的物流设置进行对应。例如,指定不同产品对应的物流渠道、包装规格等。确保数据映射的准确性,能让后续物流流程顺畅进行。

4. 设置物流规则
根据店铺运营需求,在easyship中设置物流规则。如根据订单金额、重量、目的地等条件选择合适的物流方式,设置运费计算规则等。合理的物流规则能优化成本,提高客户满意度。
5. 测试集成
在正式使用前,进行集成测试。模拟下订单流程,检查从shopify下单后,easyship能否准确接收订单信息,并按照设定的物流规则进行处理。测试过程中及时发现并解决可能出现的问题,如订单信息传输不完整、物流渠道选择错误等。
集成优势
通过easyship与shopify的集成,商家能够快速处理订单发货。easyship提供丰富的物流渠道选择,可满足不同客户的配送需求。同时,集成后的系统能自动同步订单和物流信息,减少人工操作失误,提高物流效率。商家还能实时跟踪订单物流状态,及时向客户反馈,提升客户购物体验。而且,借助easyship的数据分析功能,商家可以更好地了解物流成本、配送时效等情况,以便优化物流策略,进一步提升店铺运营效益。总之,easyship与shopify的集成是电商物流管理的有力助力,值得广大商家尝试。